科学研究
当前位置: 首页 >> 科学研究
  • 科普游园 点亮童心——南海国重举办2024年科普主题活动

    阳春三月,春风拂面。3月24日,2024年海南大学南海海洋资源利用国家重点实验室(以下简称南海国重实验室)第一期“认识蔚蓝海洋、保护海洋环境、传承海洋文明”的科普主题活动在南海国重室举行。29名来自屯昌县的中小学生在带队老师的安排下,有序参加本次...

    2024-03-26  浏览:1次
  • 海南大学在热带海藻资源开发与利用方面取得进展

    我校海洋环境微生物团队通过构建、定向选育热带藻类种质资源,获得一系列对特定环境条件具有高度适应性和工业化潜力的株系。实验室评价表明,其中的小球藻MEM25具备广泛的温度、盐度和光强适应力和高效的海藻蛋白和多不饱和脂肪酸生产性能。

    2021-03-12  浏览:1589次
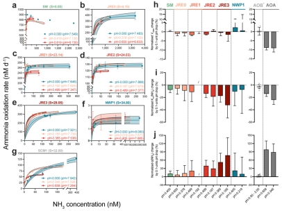
  • 我院联合厦门大学在Nature Communications发文揭示氨氧化微生物应对酸化的新机制——提升底物亲和力

    近日,海南大学海洋科学学院(南海海洋资源利用国家重点实验室)高树基教授、郑珍珍副研究员团队与厦门大学海洋生物地球化学全国重点实验室、海洋与地球学院氮循环研究组合作,在水体酸化对海洋氮循环关键过程影响机制研究方面取得重要新进展。该研究通过...

    2026-03-23  浏览:0次
  • 海洋科学学院康京粮副教授与合作者在《Molecular Ecology》揭示鱼类应对未来海洋酸化的分子机制

    随着全球气候变化加剧,海洋酸化持续影响海洋生态系统,鱼类能否适应未来高二氧化碳环境成为关键科学问题。近日,海南大学海洋科学学院(南海海洋资源利用国家重点实验室)康京粮副教授联合香港大学、澳大利亚阿德莱德大学(Adelaide University)、日本冲...

    2026-01-19  浏览:88次
  • 南极绕极流正在北向迁移吗?

    最新发表在《自然·通讯》上的一项研究揭示了南极绕极流在温暖时期的惊人变化,为预测其未来走向提供了关键线索。2025年10月6日,海南大学海洋碳氮循环与全球变化团队高树基教授/郑旭峰教授为共同通讯(卢丽娟为第一作者),联合德国波恩大学、中国科学院南...

    2025-10-11  浏览:282次
  • MRU史晓东&田新龙教授团队在Advanced Energy Materials发表水系锌锰电池研究论文

    12月1日,南海海洋资源利用国家重点实验室(英文缩小为:MRU)史晓东副教授所在团队在能源领域顶级期刊Advanced Energy Materials发表题为“Spatial Confinement Effect of Mineral-based Colloid Electrolyte Enables Stable Interface Reaction for Aque...

    2024-12-05  浏览:199次
  • 实验室史晓东&田新龙教授在Nano Energy发表锌碘电池研究论文

    近日,海南大学南海海洋资源利用国家重点实验室史晓东副教授所在团队在纳米能源领域顶级期刊Nano Energy发表题为“Liner-chain polysaccharide binders with strong chemisorption capability for iodine species enables shuttle-free zinc-iodine batter...

    2024-11-28  浏览:157次
  • 喜报!南海海洋资源利用国家重点实验室2024年国家自然科学基金立项取得突破

    国家自然科学基金项目是我国基础研究领域高水平资助科研项目,对推动我校科研创新工作、提升学校基础研究水平和原始创新能力,以及凝聚创新型科研人才、促进学科建设与发展具有重要意义。8月23日,国家自然科学基金委员会公布了2024年国家自然科学基金集中...

    2024-08-27  浏览:0次
  • 海南大学2024粤西-琼州海峡-北部湾夏季科考满载而归

    2024年8月12日至25日,由海南大学南海海洋资源利用国家重点实验室(下称南海国重室,MRU)组织的粤西-琼州海峡-北部湾夏季科考圆满结束。截至发稿日期,全体队员已安全返校,开启新学期的教学与科研工作。图1. 科考队员返航靠港合影。前排左起:王润(硕士...

    2024-08-27  浏览:5次
  • 海南大学南海海洋资源利用国家重点实验室投放首枚碳源汇与生态环境在线浮标

    本站讯(记者 杨婕)6月21日上午,海南大学南海海洋资源利用国家重点实验室(下文简称“南海国重”)于海南岛近岸海域投放首枚碳源汇与生态环境在线浮标。该浮标是海南大学首次使用同类设备。据了解,碳源汇与生态环境在线浮标是一款长期布放在指定海域,...

    2024-06-26  浏览:0次
首页上页12345...14下页尾页 共138条 共14页
南海海洋资源利用国家重点实验室(海南大学)
  • 地址:海南省海口市美兰区人民大道58号海南大学 (邮编:570228)
  • 电话:0898-66292367 传真:0898-66292367
  • 邮箱:mru@hainanu.edu.cn mruzp@hainanu.edu.cn(招聘专用)
  • 版权所有 @2017 未经授权禁止转载、摘编、复制或建立镜像.
  • 公众号